Incidentalom
Bakgrund och orsaker
Incidentalom i binjuren är ingen diagnos utan beskriver endast att en förändring har upptäckts som ett bifynd vid en radiologisk undersökning som inte var inriktad på binjuresjukdom. Begreppet ger ingen information om binjureförändringens egenskaper, utan närmare utredning krävs för att avgöra om den påverkar patientens hälsa genom att vara malign eller hormonproducerande. I obduktionsmaterial noteras binjuretumörer i ökande frekvens med ålder och ses hos cirka 6 % i gruppen 60–69 år 13. Frekvensen rapporterade binjureförändringar vid rutinmässig DT och MR är runt 1 %, men vid systematisk eftergranskning är binjureförändringar vanligare och har rapporterats hos 4,5 % av svenska patienter som genomgått DT 1415. Den absoluta majoriteten utgörs av binjurebarksadenom utan hormonöverproduktion eller av andra benigna tillstånd (cystor, myelolipom m.m.), men binjuretumörer som upptäckts på detta sätt kan också kräva behandling, t.ex. katekolaminproducerande feokromocytom, steroidproducerande barkadenom (kortisol eller aldosteron), metastas eller binjurebarkscancer. Mycket fokus har lagts på risken för att binjurebarkscancer är orsak till det accidentella fyndet, men binjurebarkscancer är en sällsynt tumörform (1–2 fall/miljon invånare och år) och har vanligen uppenbara malignitetstecken vid upptäckt. Flera prospektiva studier har visat mycket låg risk för att ett incidentalom i binjuren ska vara binjurebarkscancer 1416, och för tumörer < 6 cm har den beräknats till färre än 1 fall på 10 000 lesioner 1416171819.
De initiala rapporterna angav en hög frekvens av allvarlig sjukdom (t.ex. feokromocytom och binjurebarkscancer) och därför rekommenderades täta kontroller under flera år, bl.a. i de första svenska råden 1996 20. Ovan nämnda studieresultat har dock medfört att rekommendationerna för binjureincidentalom har reviderats och förenklats i flera omgångar. Samtidigt har flera undersökningar av följsamheten till riktlinjer för utredning och uppföljning av incidentalom visat att endast 9–15 % av patienterna får adekvat biokemisk utredning och 28–36 % adekvat radiologisk utredning 2122. Riktlinjerna för att utreda och följa upp incidentalom måste därför vara kända, uppfattas som rimliga av patienter och vårdgivare, och med hög säkerhet identifiera behandlingskrävande tillstånd utan att medföra överutredning eller överbehandling.
De nu aktuella rekommendationerna har anpassats till de europeiska riktlinjerna som utarbetats av European Society of Endocrinology (ESE) och ENSAT 23. Rekommendationerna om radiologisk värdering har också baserats på en nyligen genomförd metaanalys av radiologiska metoder vid incidentalom 24.
Utredning
Rekommendation
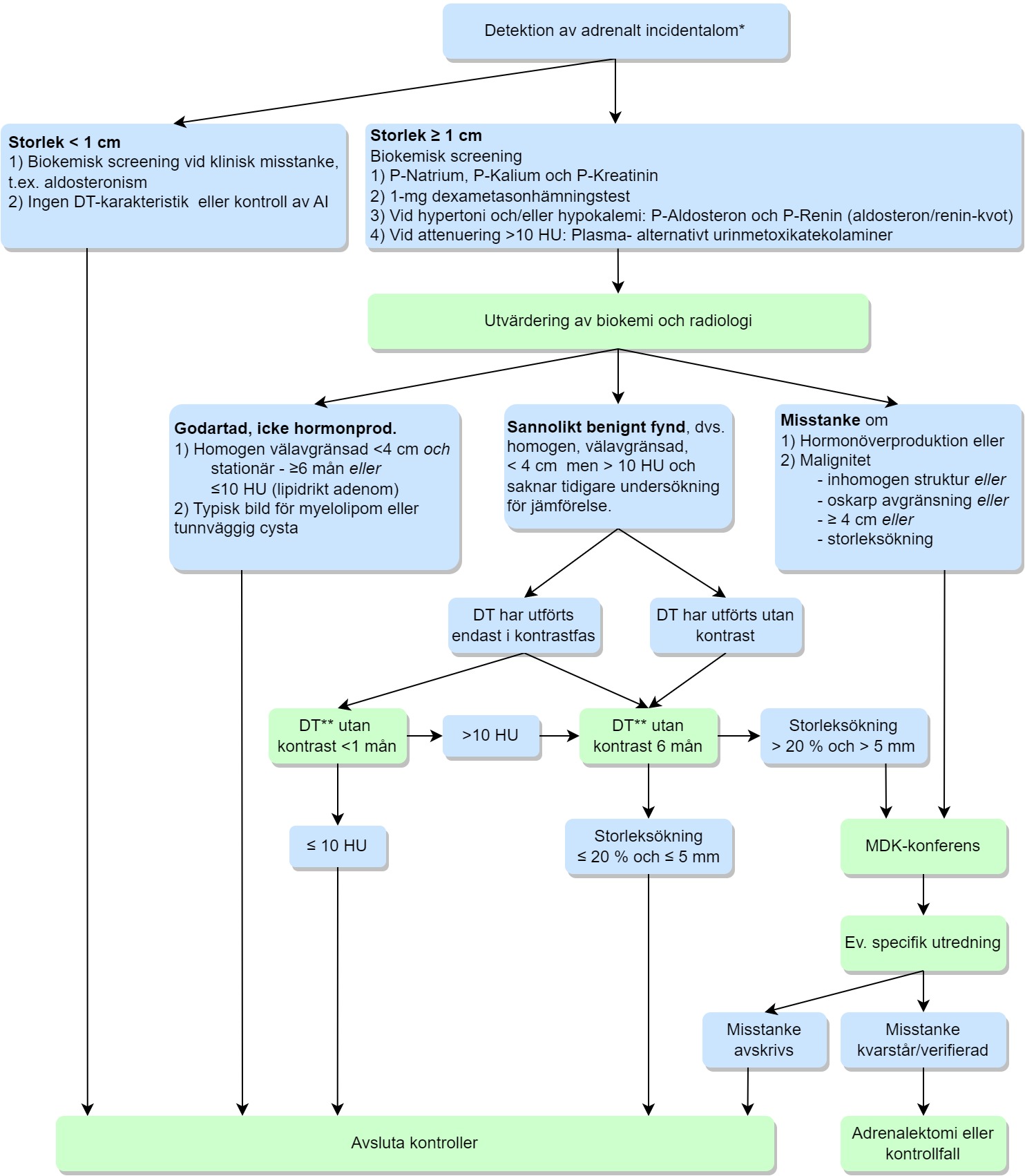
- Patienter med accidentellt upptäckt binjuretumör ≥ 1 cm bör genomgå strukturerad utredning för att utesluta eventuell hormonöverproduktion eller malignitet och för att fastställa bakomliggande diagnos (++) (vårdnivå B).
- Oklara binjuretumörer som upptäcks hos patienter med känd extraadrenal malignitet inkluderas inte i incidentalombegreppet och följer en annan utredningsrekommendation än den som beskrivs här.
- Tumörer < 1 cm behöver inte karakteriseras eller följas upp med DT eller MR, och hormonutredning görs i första hand vid misstanke om aldosteronproducerande adenom vilka kan vara under 10 mm men ändå ge signifikant sjukdom.
- Malignitetsvärderingen görs med radiologiska tekniker, främst DT eller MR, medan eventuell hormonöverproduktion fastställs biokemiskt med blod-, urin- eller salivprover.(Utredning och behandlingsrekommendation summeras i Figur 1.)
Klinisk värdering
Anamnes och status inriktas på hypertoni, tidigare malignitet och tecken på överproduktion av bark- eller märghormoner. Dessutom anpassas handläggningen till patientens önskemål, allmäntillstånd och ev. komplicerande sjukdomar.
Bilddiagnostik
Rekommendation
- Strukturerad radiologisk värdering av malignitetstecken bör genomföras, och beslut fattas om eventuellt behov av kompletterande undersökningar (vårdnivå B).
(se även bilaga 2 Radiologiskt appendix till vårdprogrammet Binjuretumörer)
Myelolipom har i regel ett typiskt utseende med innehåll av makroskopiskt fett och kan, liksom enkla cystor, karakteriseras som benigna och avfärdas från vidare utredning.
Vid upptäckt av binjureincidentalom ska man alltid söka efter eventuella tidigare radiologiska undersökningar som inkluderar binjureområdet (DT/MR eller PET-DT). Ingen vidare radiologisk uppföljning behövs om tidigare undersökningar visar att incidentalomet fanns redan för 6 månader sedan, och att storlek och utseende inte har förändrats sedan dess. I vissa fall finns binjureincidentalomet avbildat vid en tidigare DT/MR-undersökning, kortare tid tillbaka än 6 månader, och vid behov av prospektiv uppföljning kan tidsintervallet 6 månader räknas från denna tidigare undersökning.
För adekvat DT-värdering via morfologisk bedömning bör skikttjockleken vara ≤ 3 mm. Vid större skikttjocklek riskerar man vid attenueringsmätning, framför allt av små tumörer, falskt för låga attenueringsvärden på grund av att periadrenalt fett inkluderas i mätregionen (”ROI”), varvid tumören felaktigt kan karakteriseras som ett benignt barkadenom (eller att den vid nativ DT utesluts utgöra ett feokromocytom, se avsnitt 9.2.3 Hormonutredning. Undersökningen bör inkludera uppmätning av största diameter och av tumörens attenuering, för att bestämma om det finns innehåll av mikroskopiskt fett som vid benignt binjurebarksadenom. Tumörer som är större än 4 cm ska bedömas snarast på MDK för individuell handläggning. Det gäller även för tumörer som är diffust avgränsade med oregelbunden kontur (lobulerad) och heterogen intern struktur, dvs. med morfologi som talar för att det kan röra sig om malign tumör.
Tumörer som är välavgränsade och rundade eller ovala med homogen intern struktur, alltså med benign morfologi, ska vidare karakteriseras med attenueringsmätning.
Datortomografi (DT) kan utföras med eller utan intravenös kontrastförstärkning. Tumörer med attenuering ≤10 HU oavsett metod kan avskrivas. Detsamma gäller patienter som genomgått MR-inkluderande undersökning med fettsuppression (i-fas och ur-fas serier) som gett fynd av morfologiskt benign tumör och tydlig signalsänkning i incidentalomets ur-fas jämfört med i-fasen (”chemical shift”).
Om tumören vid attenueringsmätning (DT) mäter > 10 HU behövs en kompletterande undersökning för karakterisering. Patienter under 40 år bör genomgå MR för undersökning i-fas och ur-fas, och kompletteringen bör göras inom 1 månad från upptäckt eftersom risken för malignitet vid binjuretumör är större för unga patienter jämfört med äldre.
Patienter över 40 år undersöks med icke kontrastförstärkt (”nativ”) DT för attenueringsmätning. Denna kan, vid ökad malignitetsmisstanke, ske inom 3 månader eller som storlekskontroll efter 6 månader.
För tumörer 1–4 cm med nativ attenuering ≤ 10 HU vid kompletterande DT, eller benign bild vid MR med ”chemical shift”, behövs ingen radiologisk uppföljning.
Tumörer med benign morfologi 1–4 cm men med nativ attenuering > 10 HU, eller som inte uppvisar benign bild vid ”chemical shift”, kontrolleras med DT (över 40 år) eller MR (under 40 år) utan intravenös kontrastförstärkning 6 månader efter upptäckt. Om tumörens storlek och utseende inte har förändrats behövs ingen ytterligare radiologisk uppföljning. Vid storlekstillväxt ≥ 20 %, minst 5 mm, och/eller morfologisk förändrad tumör (t.ex. förändrad form eller tillkomst av heterogenicitet) ska bedömning ske vid MDK inför eventuell adrenalektomi.
Binjuretumör som diagnostiseras hos patienter med känd tidigare eller aktuell cancer ingår inte i begreppet incidentalom. Många binjuretumörer hos cancerpatienter utgör emellertid inte metastaser utan benigna tumörer såsom barkadenom, och karakteriseras på samma sätt vid DT/MR som en morfologiskt beningn tumör med attenuering ≤ 10HU vid DT eller ”chemical shift” vid MR, alternativt avsaknad av tillväxt och morfologiskt oförändrat utseende vid jämförelse med minst 6 månader äldre DT/MR. Beslut om prospektiv uppföljning av binjuretumör hos cancerpatient bör ske vid MDK.
Tabell 4. Radiologisk utredning och kontroll för patienter utan känd malignitet
|
Homogen och välavgränsad tumör |
Fortsatt radiologisk utredning och kontroll (biokemisk screening ska alltid genomföras, men vid storlek < 1 cm endast vid klinisk misstanke om t.ex. aldosteronom) |
|
Vid upptäckt stationär ≥ 6 månader jfr med tidigare undersökning |
Ingen radiologisk åtgärd. |
|
1–4 cm och ≤10 HU (utan eller med kontrast) alt. MR med ”chemical shift” med tydlig signalreduktion vid fettsuppression |
Lipidrikt adenom: Ingen ytterligare radiologisk kontroll.
|
|
< 1 cm |
Ingen radiologisk åtgärd. |
|
1–4 cm och >10 HU utan kontrast |
Kontroll-DT utan kontrast 6 månader efter upptäckt1,2 (vid < 40 år eller ökad malignitetsmisstanke kan kontrollen tidigareläggas) |
|
1–4 cm och > 10 HU i kontrastfas (serie utan kontrast saknas) |
< 40 år: MR inom 1 mån3 > 40 år: DT utan kontrast inom 3 månader (vid ökad malignitetsmisstanke) eller vanligen 6 månader. Om denna visar: ≤10 HU avslutas uppföljningen >10 HU krävs storlekskontroll minst 6 månader1,2 efter upptäckt |
|
1–4 cm och upptäckt vid ultraljud eller MR |
DT utan kontrast inom 1 månader3 om ≤10 HU: Avsluta om >10 HU: DT utan kontrast 6 månader efter upptäckt1,2 |
|
> 4 cm |
Till MDK för individuell handläggning |
|
Övriga |
|
|
Tunnväggig cysta eller myelolipom |
Ingen radiologisk åtgärd. |
|
Svårvärderade fynd, t.ex. heterogen eller svåravgränsad förändring |
Till MDK för individuell handläggning |
- DT för bedömning av förändring i storlek, avgränsning eller struktur. Om oförändrad: avsluta.
- MR utan chemical shift för storlekskontroll är att föredra hos gravida och vuxna < 40 år.
- MR med chemical shift för lipidanalys är att föredra hos gravida och vuxna < 40 år.
a. Om tydlig signalreduktion vid fettsuppression (i-fas ur-fas indikerande lipidrikt adenom): inga fortsatta kontroller.
b. Om ingen tydlig signalreduktion vid fettsuppression: MR för storlekskontroll 6 månader efter upptäckt.
Bilddiagnostik av binjuretumör hos patient med aktuell eller tidigare malignitet
Även för patienter med aktuell eller tidigare malignitet är binjuretumörer i regel benigna men handläggningen behöver gå fortare. Den morfologiska bedömningen görs enligt ovan, och vid benignt utseende och attenuering >10 HU vid DT med intravenös kontrastförstärkning kompletterar man snarast med DT utan kontrastförstärkning. Mäter tumören då fortfarande >10 HU bör patienten i första hand utredas med 18FDG-PET-DT och diskuteras vid MDK.
Adrenalektomi kan övervägas vid binjuremetastas när 18FDG-PET-DT inte har påvisat spridning till andra lokaler. Vid misstanke om binjuremetastas och svårvärderade fynd kan man överväga biopsi efter det att feokromocytom har uteslutits, biokemiskt eller radiologiskt 252627 se avsnitt 9.2.4 Biopsi och avsnitt 10.2.3 Biopsi.
Hormonutredning
Rekommendation
- Biokemisk screening inriktas på eventuell överproduktion av bark- och märghormoner hos patienter utan hormonsymtom. Om anamnes eller status ger misstanke om endokrin sjukdom, följ etablerade utredningsvägar för respektive diagnos (++) (vårdnivå B).
- Uppföljande biokemiska kontroller är inte indicerade om det saknas tecken på endokrin sjukdom i anamnes eller status och i blodprover vid den första genomgången (+++).
Screening av symtomfria patienter med binjureincidentalom genomförs i först hand med poliklinisk blodprovtagning och omfattar:
- mätning av P-Natrium, P-Kalium och P-Kreatinin
- 1 mg dexametasonhämningstest
- vid attenuering >10 HU vid DT alternativt ingen fettsuppression vid MR utförs mätning av P-Metanefriner (alternativt tU-Metoxikatekolaminer0000)
- vid hypertoni eller hypokalemi analyseras P/S-Aldosteronoch P-Renin för beräkning av aldosteron:renin-kvot
Hypokalemi ökar misstanken om kortisol- eller aldosteronproducerande tumör. Sviktande njurfunktion kan påverka tolkningen av övriga labbresultat och utgöra kontraindikation för DT med intravenös kontrastförstärkning.
Eventuell hyperkortisolism påvisas eller utesluts med dexametasonhämningstest. Då tas 1 mg dexametason vid sänggåendet dag 1, kl. 22–23. Dag 2 kontrolleras s-kortisol kl. 8 på morgonen. S-Kortisol ≤50 nmol/L utesluter i princip hyperkortisolism. Falskt högt S-Kortisol efter dexametason kan ses vid bl.a. fetma, hög ålder, enzyminducerande läkemedel, missbruk, depression och stress. S-Kortisol > 50 nmol/L behöver utredas vidare för misstänkt hyperkortisolism (se avsnitt 11.1 Bakgrund och orsaker).
Feokromocytom uppvisar i regel hög attenuering vid DT. Tre studier av patienter med feokromocytom fann endast en lesion med en attenuering ≤ 10 HU, vilket ger ett negativt prediktivt värde för feokromocytom vid lesioner med nativ attenuering ≤10 HU på 99,6 % 252627. Kontrastförstärkning leder i regel till högre attenuering, så feokromocytom kan med stor säkerhet uteslutas i alla lesioner med attenuering ≤10 HU. Vid attenuering > 10 HU genomförs biokemisk screening, oftast med plasmametoxikatekolaminer (ibland kallade plasmametanefriner) som har hög sensitivitet. Patienten bör vara fastande och inte ha brukat nikotin. Provtagningens specificitet ökar om patienten vilar 20 minuter före provtagningen. Även här behövs ibland komplettering vid avvikande screeningprover för att få säker diagnos, se avsnitt 13.1 Bakgrund och orsaker.
P/S-Aldosteron och P-Renin i serum tas om patienten har blodtryck ≥ 140/90, hypokalemi eller redan behandlas för hypertoni. Provet tas på förmiddagen med patienten sittande. Patienten bör inte vara stressad och ska därför ha vilat 20 minuter innan provet tas. Aldosteronproducerande adenom är ofta små, så aldosteron:renin-kvot bör bestämmas vid hypertoni eller hypokalemi även vid tumörer < 1 cm. Observera att flera blodtrycksmediciner kan påverka aldosteron:renin-kvoten. Se avsnitt 12.3.2 Konfirmerande test.
Om blodprovsanalyser tillsammans med anamnes och status inte ger avvikande resultat är risken för behandlingskrävande endokrin sjukdom försumbar i denna situation, och det behövs inga uppföljande kontroller. Onormala fynd motiverar ofta kompletterande utredning enligt etablerade rekommendationer för att verifiera eller avfärda misstanken om endokrin sjukdom. Den vanligaste avvikelsen är bristande hämning vid dexametasontest, och då gör man ofta ytterligare provtagning för att påvisa eventuell förekomst av ”mild autonom kortisolproduktion”. Detta tillstånd kallades tidigare ”subkliniskt Cushings syndrom” och har påvisats hos 5–30 % av alla patienter med binjureincidentalom 2829. I dag saknas konsensus kring diagnoskriterier och dessa patienter bör utredas av en specialist 30. För ytterligare information se avsnitt 11.5.1 Cushings syndrom (CS).
Biopsi
Rekommendation
Biopsi för att karakterisera oklar binjuretumör har ingen plats i incidentalomutredningen men kan övervägas för att verifiera misstanke om metastas från extraadrenal cancer (++).
Grunden för karakterisering av binjureincidentalom är klinisk värdering av patienten, radiologi och hormonutredning, vilka har hög sensitivitet och specificitet. En nålbiopsi ändrar i regel inte handläggningen eftersom den ger otillräcklig information för att man ska kunna skilja mellan binjurebarkadenom och binjurebarkscancer, men den medför risk för blödning, och vid feokromocytom finns risk för adrenerg kris 3132. Moderna studier har inte kunnat påvisa fler lokala återfall eller försämrad överlevnad vid oavsiktlig biopsi av binjurebarkscancer 3334.
Omvårdnadsaspekter vid utredning
Patienter med incidentalom kan delvis utredas på sjuksköterskeledda mottagningar. Sjuksköterskan och läkaren bör vara medveten om att patienten dessvärre inte alltid är införstådd med att hen har remitterats för utredning, eftersom det rör sig om ett bifynd vid annan undersökning.
Behandling
Rekommendation
Vid påvisad hormonöverproduktion eller misstänkt malignitet rekommenderas adrenalektomi efter bekräftande utredning, samråd med patienten och MDK (vårdnivå C–D).
Vid signifikant överproduktion av kortisol eller katekolaminer är det motiverat med adrenalektomi, om det inte finns några kontraindikationer. Hyperaldosteronism opereras om unilateral sjukdom har påvisats, men i drygt hälften av fallen ses bilateral överproduktion som leder till medicinsk behandling. Kliniskt uppenbart (overt) Cushings syndrom är ovanligt och de flesta patienter med hyperkortisolism har i stället biokemiska tecken på autonom kortisolproduktion utan klassisk symtombild. Detta tillstånd är ofta associerat med hypertoni, nedsatt glukostolerans, obesitas eller osteoporos. Dessa associerade tillstånd förväntas bli bättre om man avlägsnar ett autonomt kortisolproducerande, och flera studier ger stöd för detta, men en individuell bedömning rekommenderas i avvaktan på ytterligare evidens 35. Se även kapitel 11 Kortisolproducerande binjuretumörer.
Radiologiska tecken på misstänkt malignitet (se ovan) motiverar adrenalektomi som ska utföras enligt onkologiska principer, med radikalt avlägsnande vid en enhet som har stor erfarenhet av avancerad retroperitoneal kirurgi. Större tumörer (> 6 cm) eller tumörer med tecken på överväxt bör opereras med öppen teknik, men vid tumörer < 6 cm som är välavgränsade, utan tecken på överväxt, kan minimalinvasiv teknik övervägas om det finns erfarenhet av sådan kirurgi.
Uppföljning
Rekommendation
Den absoluta majoriteten av patienterna har benigna binjureadenom utan hormonöverproduktion och kan avslutas efter den beskrivna utredningen. Uppföljande kontroller är bara aktuellt i svårvärderade undantagsfall (+++).
Figur 1.

*Binjureexpansivitet upptäckt hos vuxen patient utan känd malignitet och som genomgått utredning utan att misstanke om binjuresjukdom förelegat. Observera att handläggningen bör individualiseras med beaktande av bl a patientens önskemål, ålder, allmäntillstånd och eventuella komplicerande sjukdomar. (HU =Hounsfield-enheter)
* MR med kemisk skiftteknik (lipidanalys) är att föredra hos gravida/vuxna < 40 år
** MR utan kemisk skiftteknik (storlekskontroll) är att föredra hos gravida/vuxna < 40 år