Screeningprocess och ansvarsfördelning
Definition av individ och patient
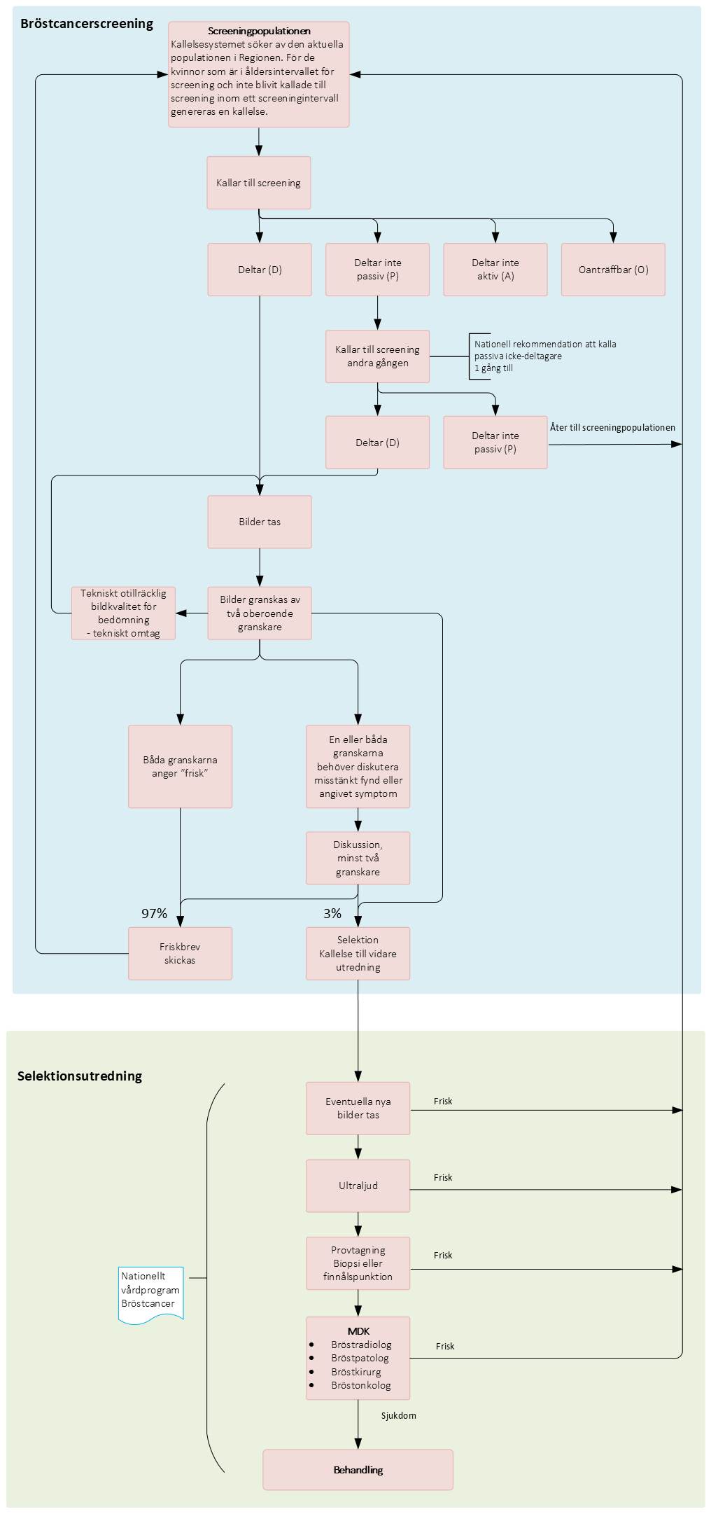
Kvinnor i målpopulationen för bröstcancerscreening med mammografi räknas som individer. Screeningen övergår i en diagnostisk fas när en individ återkallas för vidare utredning, och då övergår individen till att vara patient. Om utredningen inte resulterar i en cancerdiagnos återgår patienten till att vara en individ i målpopulationen för screeningprogrammet. Om utredningen leder till en bröstcancerdiagnos kommer patienten att spärras från kommande erbjudanden om screening tills hon har genomgått behandling med efterföljande kontroller, se Nationellt vårdprogram bröstcancer.
Lagstöd
Vårdens skyldigheter regleras bland annat i hälso- och sjukvårdslagen (2017:30). Den anger att målet med hälso- och sjukvården är en god hälsa och en vård på lika villkor för hela befolkningen samt att hälso- och sjukvårdsverksamhet ska bedrivas så att kraven på en god vård uppfylls. God vård ska enligt Socialstyrelsen vara kunskapsbaserad, ändamålsenlig, säker, patientfokuserad, effektiv och jämlik. Vårdprogrammet ger rekommendationer för hur vården ska utföras för att uppfylla dessa kriterier. Dessa rekommendationer bör därför i väsentliga delar följas för att man ska kunna anse att sjukvården lever upp till hälso- och sjukvårdslagen.
Patientlagen (2014:821) anger att vårdgivaren ska erbjuda patienten anpassad information om bl.a. diagnosen, möjliga alternativ för vård, risk för biverkningar och förväntade väntetider samt information om möjligheten att själv välja mellan likvärdiga behandlingar (3 kap. 1–2 §). Patienten har också rätt att få information om metoder för att förebygga sjukdom och skada (3 kap. 1 §). I bröstcancerscreening tillämpas patientlagen genom att säkerställa att de individer som erbjuds att delta får korrekt och utförlig information. Personuppgifter hanteras enligt EU:s dataskyddsförordning (General Data Protection Regulation 2016/679, GDPR)
Enligt det s.k. patientrörlighetsdirektivet ska vårdgivaren också informera om patientens rättighet att inom hela EU/EES välja och få ersättning för sådan vård som motsvarar vad som skulle kunna erbjudas i Sverige. Praktisk information om detta, t.ex. hur och när ersättning betalas ut, finns hos Försäkringskassan.
Enligt vårdgarantin (9 kap. 1 § hälso- och sjukvårdslagen) har vårdgivaren en skyldighet att erbjuda patienter kontakt och åtgärder inom vissa tider. De standardiserade vårdförlopp som RCC har tagit fram, och som regionerna har beslutat att följa, anger kortare väntetider som dock inte är en del av vårdgarantin. Avgiftsfriheten för bröstcancerscreening med mammografi är reglerad enligt lag (2019:969) om ändring i lagen (2016:659) om avgiftsfrihet för viss screening inom hälso- och sjukvården, med en kompletterande förordning (2016:660) om avgiftsfrihet för screening för bröstcancer. Detta stöds av hälso- och sjukvårdslagen (2017:30) som beskriver tillämpningsområde och regionens ansvar.
Ansvarsfördelning
Varje region ansvarar för att samordna och utföra en organiserad populationsbaserad screening genom att:
- skicka kallelse om screeningundersökning till målpopulationen, inklusive påminnelse, samt svarsbrev efter avslutad screeningundersökning eller kallelse till kompletterande undersökning
- informera och kommunicera med befolkningen om frågor som rör screeningprogrammet via telefon, e-post eller andra kommunikationskanaler
- säkerställa kompetensförsörjning
- regelbundet utvärdera och kvalitetssäkra verksamheten
- säkerställa att misstänkta fynd i screeningen blir utredda och att det finns rutiner för hur patienten får svar på prov som tagits (vid cancermisstanke remitteras patienten vidare till bröstmottagning som ansvarar för att delge provresultat och sköta vidare handläggning samt utfärda remiss för uppföljande bilddiagnostiska kontroller eller återgång till screeningen)
- upprätta spärrlista (se avsnitt 10.3).
Varje RCC ska tillsätta en sjukvårdsregional processledare för bröstcancerscreening som ska utveckla screeningen och cancervårdens processer med individen och patientens behov i fokus. Målet är att höja kvaliteten i vårdprocessen, öka tillgängligheten, skapa förutsättningar för samverkan och informationsutbyte, korta led- och väntetider och effektivisera och frigöra resurser. Processledaren kan även ingå som ledamot i den nationella arbetsgruppen för mammografi (NAM) för regional och nationell samordning av screeningprocessen.
Screeningprocess
Screeningprocessen illustreras översiktligt i figur 1. Selektionsutredning och vidare behandling vid sjukdom beskrivs i Nationellt vårdprogram bröstcancer.
Figur 1. Flödesschema bröstcancerscreening 