Sammanfattning
- Detta vårdprogram omfattar handläggning och behandling av alla former av gestationell trofoblastsjukdom (GTD). Rekommendationerna grundar sig huvudsakligen på icke-randomiserade retrospektiva kohortstudier från enstaka centrum och/eller nationella erfarenheter där evidensgraderingen är grad IV. På grund av de mätbara stora fördelarna för patienterna är dock styrkan av rekommendationerna generellt högt rankade (A). Evidensgraden och rekommendationens styrka anges inom parentes.
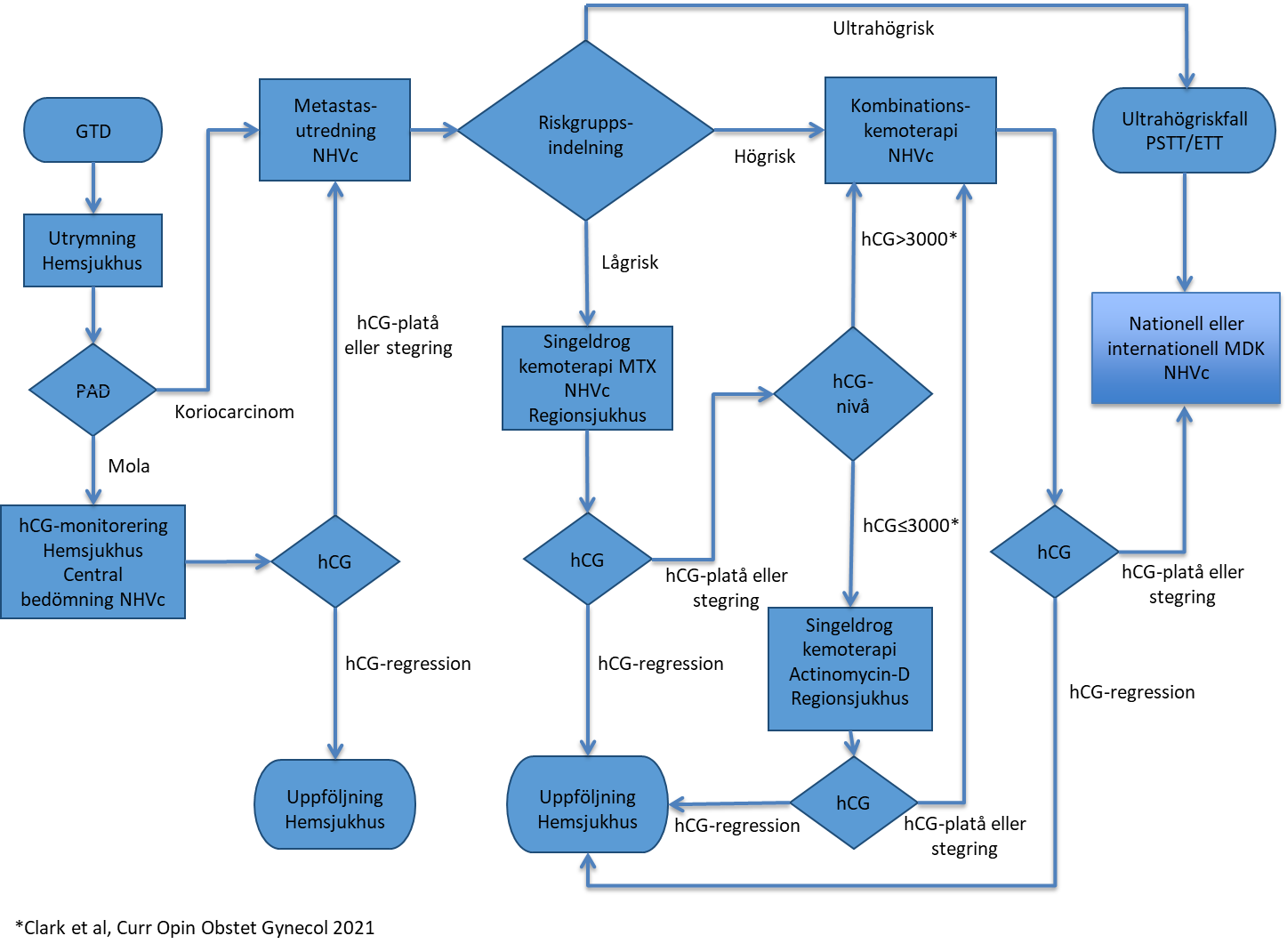
- Handläggningen av GTN optimeras av central koordination av vården, eftergranskning av PAD av referenspatologer och standardisering av hCG-monitorering [IV, A].
- Efter den nationella nivåstruktureringen av gestationell trofoblastsjukdom ska alla fall av GTD eftergranskas av referenspatolog, remitteras till NHV-centrum och registreras i kvalitetsregistret.
- Efter den nationella nivåstruktureringen av gestationell trofoblastsjukdom ska alla hCG-analyser centraliseras till laboratoriet på NHV-centrum och utföras med samma standardiserade metod. Man ska inte analysera prover från en och samma patient vid olika laboratorier med olika testmetoder.
- I allmänhet ska molagraviditeter utan viabel tvillinggraviditet avslutas med vakuumexeres [IV, A]. Ytterligare exeres ska enbart utföras i utvalda fall och efter konsultation med trofoblastgruppen [IV, A]. Handläggningen av molagraviditet med viabel tvillinggraviditet diskuteras med referensgruppen.
- Rh-profylax rekommenderas till Rh-negativa kvinnor efter vakuumexeres [IV, A].
- Om histopatologisk undersökning inte kan göras, och vid alla medicinska aborter där ingen vävnad tas tillvara för histopatologisk analys, ska urin-hCG-analys göras 3–4 veckor efter avslutande av graviditeten för att identifiera kvinnor som måste följas upp med fortsatta hCG-analyser. Vid upprepad exeres ska utbytet skickas för PAD, oavsett om föregående graviditet varit patologisk eller inte.
- Vid fastställd partiell mola behöver patienterna efter normalisering av hCG endast följas upp med ett konfirmerande hCG. Patienter med komplett mola följs upp 6 månader efter normaliserat hCG.
- Kvinnor som tidigare haft en molagraviditet ska vid ny graviditet undersökas med ett tidigt ultraljud för att utesluta en upprepad molagraviditet.
- För patienter med koriokarcinom som diagnostiseras postpartum, ska U-hCG eller S-hCG på barnet kontrolleras i 6 månader för att utesluta transplacentär metastasering.
- FIGO:s riskpoängsystem ska användas för att bedöma risken för att en GTN utvecklar resistens mot singelcytostatika, men saknar betydelse vid PSTT och ETT [IV, A].
- Patienter med FIGO riskpoäng 0–6 behandlas med metotrexat med eller utan folsyra eller, vid kontraindikationer mot metotrexat, actinomycin D. Alla patienter kan förvänta att bli botade, även om de utvecklar resistens mot första linjens cytostatika [II–IV, A].
- Tre cykler med cytostatika ska ges efter att hCG normaliserats hos patienter med FIGO riskpoäng 0–6 [IV, A].
- Patienter med FIGO riskpoäng 7 och högre behandlas med kombinationscytostatika (EMA/CO) [IV, A].
- Tre cykler med cytostatika ska ges efter att hCG normaliserats hos patienter med FIGO riskpoäng 7 eller högre. Vid dåliga prognostiska faktorer som levermetastaser med eller utan hjärnmetastaser ska fyra cykler ges [IV, A].
- Tidiga dödsfall hos patienter med s.k. ultrahögrisk GTN (FIGO riskpoäng 12 eller högre, multipla lungmetastaser, lever- eller hjärnmetastaser) förhindras genom induktionscytostatika med lågdos etoposid och cisplatin [IV, A]. Sannolikt är det en fördel för dessa patienter att sedan ersätta EMA/CO med EP/EMA [IV, A].
- Kvarvarande radiologiska förändringar i lungorna eller uterus efter cytostatika predicerar inte återfall och behöver inte exstirperas förutsatt att hCG normaliserats. Detta gäller oavsett riskpoäng [IV, A].
- Behandlingssvikt eller återfall vid behandling av patienter med högrisksjukdom kan oftast botas med ytterligare cytostatika. Vanligen används antingen EP/EMA eller TE/TP, alternativt immunterapi [IV, A].
- Kirurgi enbart kan vara kurativ för en del patienter med isolerade cytostatikaresistenta tumörmanifestationer [IV, A].
- PSTT och ETT handläggs beroende på stadium och riskfaktorer. Den starkaste prognostiska faktorn är intervallet mellan orsakande graviditet och sjukdomsdebut. Hysterektomi rekommenderas för stadium I (begränsad till uterus) där sjukdomen debuterar inom 4 år efter senast kända graviditet [IV, A]. Kombinationscytostatika med EP/EMA används vid metastatisk sjukdom [IV, A]. Patienter med sjukdom som debuterar efter 4 år har mycket dålig prognos och kombinationscytostatika efterföljd av högdoscytostatika eller immunterapi kan övervägas efter eventuell kirurgi [IV, B].
- Följande patientkategorier diskuteras på multidisciplinär konferens och i referensgruppen
- Patienter som sviktar på sedvanliga cytostatikaregimer
- Patienter med sjukdom spridd mer än till lunga
- Fall av GTN efter graviditet utan mola
- Tvillinggraviditet med mola och normalt foster
- Återfall
- PSTT och ETT
- Behandling av ultrahögriskpatienter med FIGO-poäng ≥ 12, hjärn- och levermetastaser eller utbredd lungmetastasering ska inledas omgående för att undvika akuta blödningskomplikationer [IV, A].
Figur 1. Flödesschema från diagnos till uppföljning eller behandling.

Flödesschema med pilar som anger om patienten efter diagnos kan följas och avskrivas eller behöver utredas inför behandling. Val och typ av behandling beroende på risk score.